sc.gov.br

Bandeira SC

Secretaria de Estado da Ciência, Tecnologia e Inovação

SCTec
  • Sobre
  • Carreira Tech
  • IA para DEVs
  • IA na Prática
  • Cronograma
  • Dúvidas
Conhecer as trilhas
Logo SCTEC
  • Sobre
  • Carreira Tech
  • IA para DEVs
  • IA na Prática
  • Cronograma
  • Dúvidas
Conhecer as trilhas

IA na Prática

54h
  • Assíncrono
  • Iniciante
  • Certificado

Ideal para quem quer otimizar sua rotina pessoal e/ou profissional. Descubra como usar IA Generativa em diferentes tarefas e contextos, aproveitando o potencial dessa tecnologia para facilitar sua vida e impulsionar seu trabalho.

Matricule-se
video Seu navegador não suporta o vídeo.

Para quem é?

Persona Mulher Persona Homem

Para quem é?

A Trilha IA na Prática é feita para qualquer pessoa que queira dominar a Inteligência Artificial e facilitar sua vida. Ideal para otimizar tanto sua rotina pessoal quanto seus resultados profissionais. 


Aprenda a automatizar tarefas do dia a dia para ganhar tempo livre e, ao mesmo tempo, conquiste uma capacitação valorizada para se destacar no mercado de trabalho.

O que você vai aprender

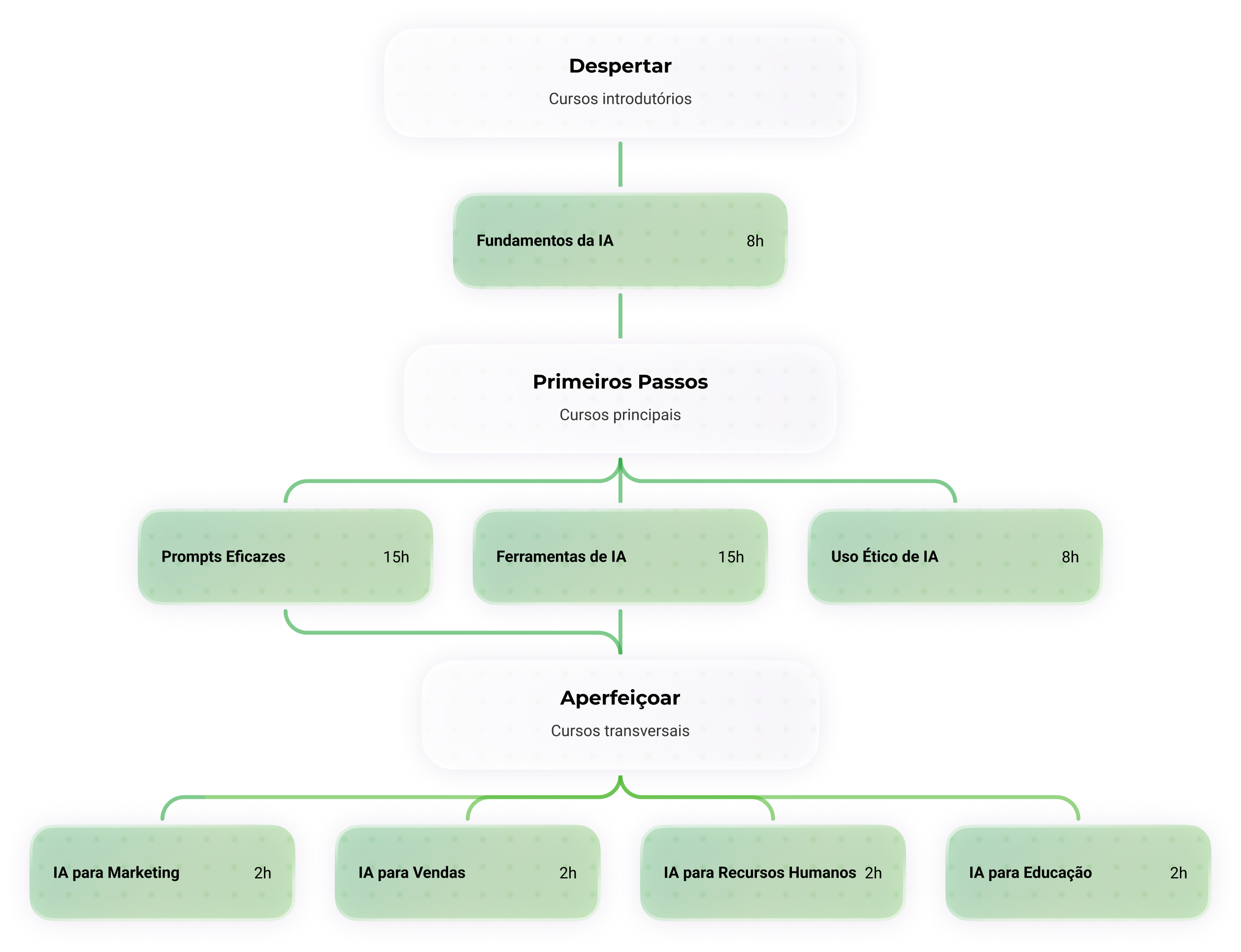
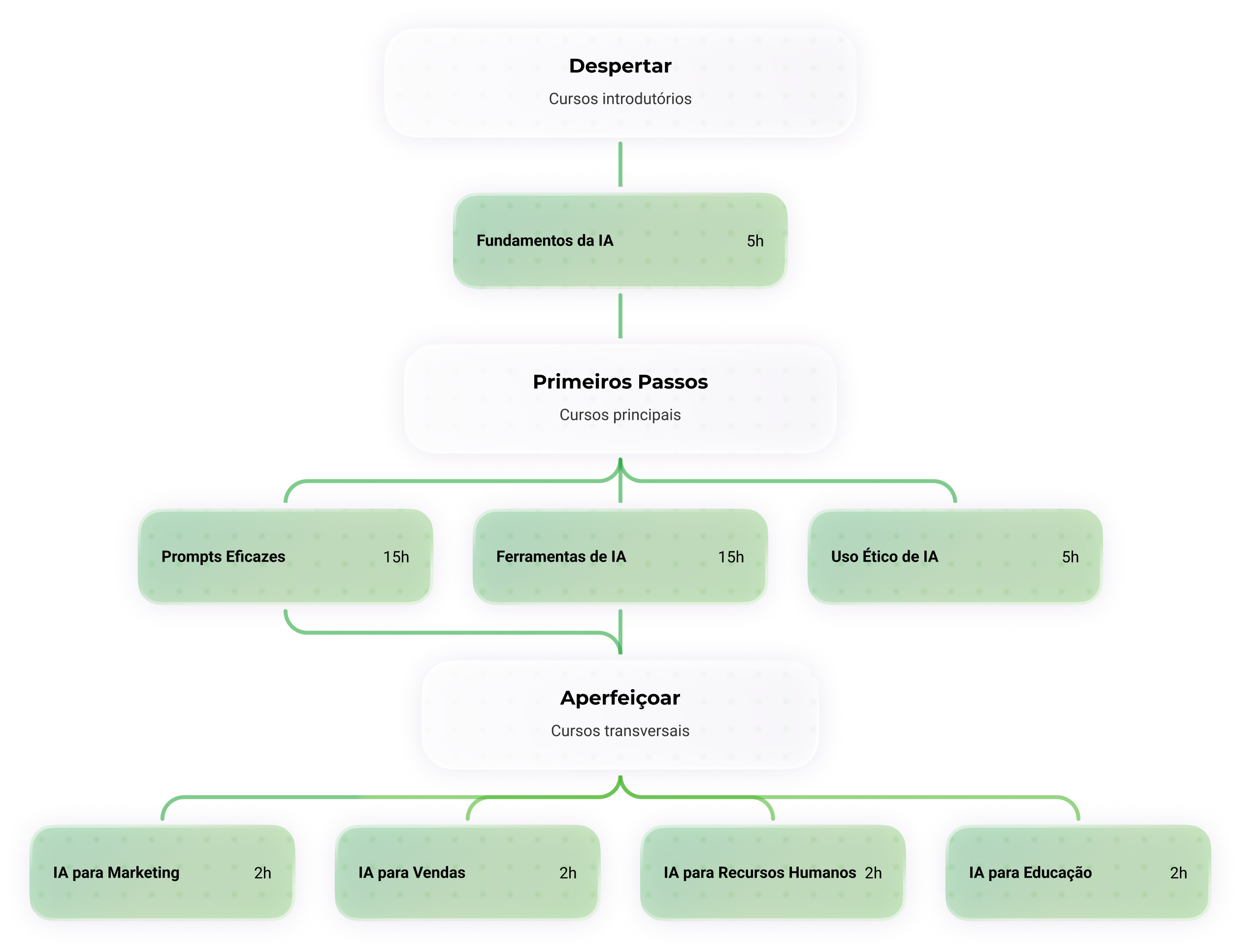
  • Fundamentos da Inteligência Artificial
Despertar Cursos introdutórios
Ícone de cronômetro 8h de duração Ícone de computador 100% EaD e assíncrona (você faz o seu horário)
Compreender os conceitos básicos de Inteligência Artificial e sua aplicabilidade.

Conteúdos:

  • Conceitos e definição de Inteligência Artificial
  • História e evolução da IA
  • Tipos e modelos de IA
  • IA aplicada ao contexto educacional moderno
  • Prompts Eficazes
  • Ferramentas de IA
  • Uso Ético de IA
Primeiros Passos Cursos principais
Ícone de cronômetro 15h de duração Ícone de computador 100% EaD e assíncrona (você faz o seu horário)
Aprenda a utilizar a IA generativa como uma ferramenta de apoio na resolução de problemas, compreendendo e aprendendo a utilizar design e engenharia de prompt.

Conteúdos:

  • Definição da IA generativa
  • Como treinar a IA generativa
  • Como utilizar o ChatGPT
  • Como utilizar o Gemini
  • O que são e tipos de prompts
  • Como escrever prompts
  • O que são safeguards
  • Exemplos de prompts
Ícone de cronômetro 15h de duração Ícone de computador 100% EaD e assíncrona (você faz o seu horário)
Identifique e utilize ferramentas com IA, como meio de otimização do trabalho diário e transversal.

Conteúdos:

  • Ferramentas de escrita com IA
  • Criação automatizada de apresentações
  • Ferramentas de transcrição inteligente
  • IA aplicada a reuniões virtuais
  • Geração de imagens a partir de texto
  • Criação de vídeos automatizados
  • Assistente virtual para organização de tarefas e eventos
  • Ferramentas para geração de questionários automáticos
  • Ferramentas de tradução automática
  • Personalização do aprendizado com IA
Ícone de cronômetro 8h de duração Ícone de computador 100% EaD e assíncrona (você faz o seu horário)
Compreenda os desafios éticos e impactos em relação à geração de conteúdo por IA.

Conteúdos:

  • Princípios éticos aplicados à IA
  • Leis de proteção de dados
  • Responsabilidade social na utilização e desenvolvimento de IA
  • Impactos da IA no meio ambiente
  • Normas e diretrizes
  • Iniciativas globais e locais para governança responsável de IA
  • Vendas
  • Marketing
  • Educação
  • Recursos Humanos
Aperfeiçoar Cursos transversais
Ícone de cronômetro 2h de duração Ícone de computador 100% EaD e assíncrona (você faz o seu horário)
  • Onde encontrar a ferramenta ideal para sua necessidade.
  • O que levar em consideração na escolha da ferramenta.
  • Modelos de prompts para vendas.
Ícone de cronômetro 2h de duração Ícone de computador 100% EaD e assíncrona (você faz o seu horário)
  • Onde encontrar a ferramenta ideal para sua necessidade.
  • O que levar em consideração na escolha da ferramenta.
  • Modelos de prompts para marketing.
Ícone de cronômetro 2h de duração Ícone de computador 100% EaD e assíncrona (você faz o seu horário)
  • Onde encontrar a ferramenta ideal para sua necessidade.
  • O que levar em consideração na escolha da ferramenta.
  • Modelos de prompts para educação.
Ícone de cronômetro 2h de duração Ícone de computador 100% EaD e assíncrona (você faz o seu horário)
  • Onde encontrar a ferramenta ideal para sua necessidade.
  • O que levar em consideração na escolha da ferramenta.
  • Modelos de prompts para recursos humanos.

SUA transformação
com IA começa agora

Ícone
Matricule-se pointer 100% custeado pelo GOV SC

Cronograma

Consulte as datas da trilha de IA na Prática

Acessar Cronograma
SCTec

Menu

  • Sobre
  • Cronograma
  • Dúvidas

Fale conosco

Telefone:

(48) 3380 – 8300

E-mail:

sctec@scti.sc.gov.br

Links externos

  • Agência de notícias
  • Portal de Serviços
  • Diário Oficial
  • Acesso à Informação
  • Órgãos do Governo
  • Conheça SC

SCTec

Portal oficial do SCTEC do Estado de Santa Catarina

Acompanhe novidades em primeira mão

@scti.sc no Instagram

Copyright © 2026 Todos os Direitos Reservados Portal | Desenvolvedor - SCTI

Bandeira SC Selo SC

Quero fazer parte do programa!

Deixe seu contato para ser avisado em primeira mão assim que as vagas abrirem.

Pré-inscrição confirmada!

O que você vai acessar:

  • check 3 Palestras exclusivas
  • check Trilha rápida: Dev. de Software
  • check Trilha rápida: Análise de Dados
  • check Trilha rápida: Inteligência Artificial
check

Pré-inscrição confirmada!

A primeira etapa da trilha Carreira Tech vai acontecer nos dias 3, 4 e 5 de fevereiro, das 19h às 21h, por meio de palestras online e ao vivo sobre Inteligência Artificial, Análise de Dados e Desenvolvimento de Software.

Fique de olho na sua caixa de entrada: todos os detalhes e outras atualizações do programa serão enviadas para o e-mail cadastrado.

Enviamos uma cópia para o seu e-mail.

sc.gov.br

Secretaria de Estado da Ciência, Tecnologia e Inovação

Portal de Serviços
Órgãos do Governo
Diário Oficial
Conheça SC
Agência de notícias
Acesso à Informação

Copyright © 2026 Todos os Direitos Reservados Portal | Desenvolvedor - SCTI

Facebook X Youtube Instagram Flickr TikTok
Questão 1 de 10

Quando você precisa resolver um problema, o que costuma fazer primeiro?

Em um ambiente de trabalho moderno, como os polos de tecnologia de Santa Catarina, o que mais chama sua atenção?

Quando você está aprendendo algo novo, qual dessas formas mais te ajuda a entender melhor?

Se alguém te entrega várias informações bagunçadas, o que você prefere fazer?

Uma empresa em Santa Catarina quer melhorar seus resultados no dia a dia. Se você fosse ajudar, como preferiria contribuir?

O que mais te anima ao aprender algo ligado à tecnologia?

Qual dessas formas de pensar mais combina com você?

Se algo que você ajudou a criar começa a ser usado por muita gente, o que mais te empolga?

O que te dá mais orgulho em um trabalho bem feito?

Se você tivesse que escolher um papel principal em um trabalho com tecnologia, qual seria?

Ícone de Check

Diagnóstico concluído!

Já identificamos a trilha ideal para você. Preencha seus dados abaixo para receber seu resultado e os links das trilhas no seu e-mail.

Ícone de Cadeado

Seus dados estão seguros. Leia nossa Política de Privacidade e os Termos de Uso.

Seu resultado do diagnóstico

Sua jornada começa agora!

A primeira etapa acontece dias 7, 8 e 9 de abril, das 19h às 21h, com palestras online e ao vivo.

Assistir às palestras Entrar no grupo do WhatsApp
Ícone de Email Enviado Enviamos uma cópia para o seu e-mail.

Editais e Documentos

Chama no Whats WhatsApp