sc.gov.br

Bandeira SC

Secretaria de Estado da Ciência, Tecnologia e Inovação

SCTec
  • Sobre
  • Carreira Tech
  • IA para DEVs
  • IA na Prática
  • Cronograma
  • Dúvidas
Conhecer as trilhas
Logo SCTEC
  • Sobre
  • Carreira Tech
  • IA para DEVs
  • IA na Prática
  • Cronograma
  • Dúvidas
Conhecer as trilhas

Inteligência Artificial

Até 518h
  • Análise Preditiva
  • Machine Learning
  • Visão Computacional

Entre no mundo da IA e aprenda a criar sistemas que analisam dados, fazem previsões e tomam decisões automatizadas. Você será capaz de criar modelos de aprendizado de máquina aplicáveis a diversos setores, aproveitando o potencial da tecnologia que mais se destaca no mercado atual tudo isso em uma jornada completa e gratuita.

Comece por aqui
video Seu navegador não suporta o vídeo.
Jornada

Oportunidades de carreira na área

icon

Cientista de Dados, com média salarial de R$ 8.750,00

icon

Desenvolvedor de chatbots e assistentes virtuais, com média salarial de R$ 4.398,00

icon

Analista de Inteligência Artificial, com média salarial de R$ 5.297,00

icon

Engenheiro de Machine Learning, com média salarial de R$ 11.875,00

Fonte: Glassdoor e Portal Salário (2025)

explore

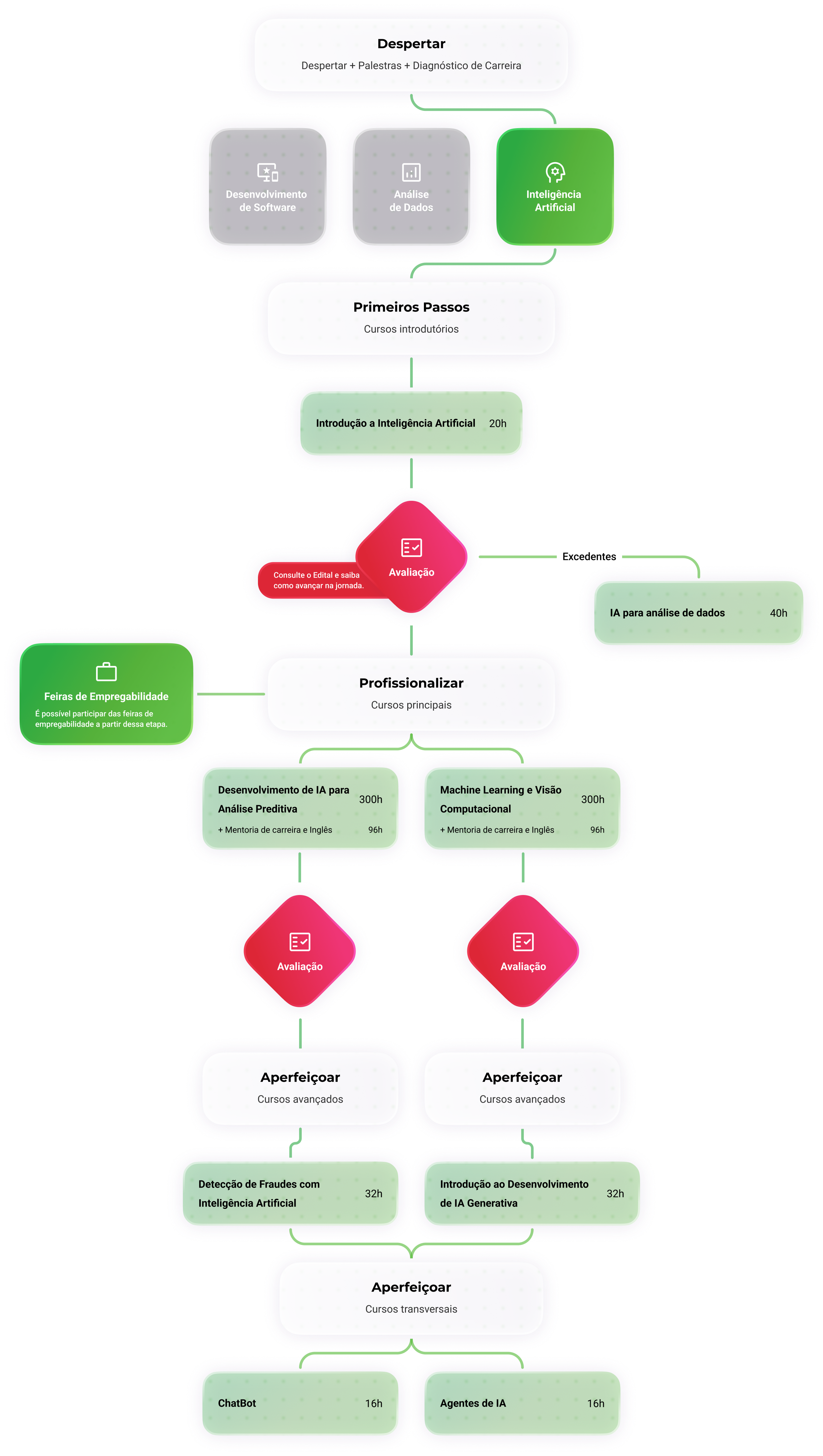
Sua Trilha

4 etapas levam você à sua carreira em tecnologia!
Conheça os cursos contemplados na Inteligência Artificial.

Diagrama Trilha
explore

Quanto mais você avançar,
maiores serão suas oportunidades

Alunos das etapas Profissionalizar e Aperfeiçoar poderão participar de feiras de empregabilidade com empresas parceiras

Pronto para ingressar
na área de tecnologia?

O que você vai aprender

Despertar

Objetivo:

Tenha a oportunidade de conhecer as três áreas de tecnologia oferecidas pelo programa, participando de encontros com especialistas e masterclasses que apresentarão as possibilidades de cada uma delas e apoiarão você na escolha da sua trilha.

Desenvolvimento de Software Análise de Dados Inteligência Artificial

icon 16h de duração

icon 100% EaD e síncrona (ao vivo)

  • Fundamentos do Desenvolvimento Web
  • Introdução a HTML e CSS
  • Interatividade com JavaScript
  • Desenvolvimento de mini-projeto prático

icon 16h de duração

icon 100% EaD e síncrona (ao vivo)

  • Fundamentos da Análise de Dados
  • Introdução ao Python
  • Interatividade de Python com Dados
  • Ética e Futuro da área de dados
  • Desenvolvimento de mini-projeto prático

icon 16h de duração

icon 100% EaD e síncrona (ao vivo)

  • Fundamentos de Inteligência Artificial
  • Introdução ao Python
  • Interatividade de Python com Modelos simples
  • Ética e Futuro da área de IA
  • Desenvolvimento de mini-projeto prático

Primeiros Passos

Cursos introdutórios

Objetivo:

Proporcionar a compreensão introdutória dos conceitos, ciclos e aplicações da Inteligência Artificial, abordando os fundamentos de IA e Machine Learning, manipulação inicial de dados com Python, análise exploratória básica e desenvolvimento de modelos simples, com foco em interpretação, ética e entendimento prático das métricas e resultados.

Introdução à Inteligência Artificial

icon 20h de duração

icon 100% EaD e assíncrona (você faz o seu horário)

icon Certificação com qualidade SENAI

Introdução à Inteligência Artificial

  • Fundamentos de Inteligência Artificial: Conceitos de IA, ML e DL, aplicações práticas e ética no uso da tecnologia.
  • Primeiros passos na preparação de dados para IA: importação, limpeza e análise exploratória com Python.
  • Noções essenciais de IA: Criação e avaliação dos primeiros modelos supervisionados e não supervisionados.
  • Visualização de métricas e interpretação de resultados.

Profissionalizar

Cursos principais

Objetivo:

Uma formação completa e prática, conduzida por especialistas atuantes no mercado, criada para ampliar suas possibilidades de aprendizado e preparar você para os desafios reais da área.

Desenvolvimento IA para Análise Preditiva Machine Learning e Visão Computacional

icon 300h de duração

icon 100% EaD e síncrona (ao vivo)

icon Certificação com qualidade SENAI

  • Fundamentos da Análise Preditiva: Tipos de problemas preditivos, coleta e preparação de dados, normalização, codificação categórica e separação de conjuntos de treino e teste.
  • Modelagem com Machine Learning: Implementação de algoritmos supervisionados e não supervisionados, engenharia de variáveis, escolha de modelos e criação de pipelines.
  • Validação e Métricas de Desempenho: Avaliação de modelos com métricas apropriadas, validação cruzada, análise de resíduos, explicabilidade e interpretação de resultados.
  • Relatórios, Documentação e Entrega Técnica Geração de gráficos, relatórios comparativos e documentação técnica voltada ao uso prático dos modelos preditivos em ambiente produtivo.
Mentoria de carreira e inglês

icon 96h de duração

icon 100% EaD e síncrona (ao vivo)

Nossos especialistas guiam você na definição de metas, desenvolvimento de habilidades de entrevista e networking, além de fornecerem sessões de inglês técnico focado nas terminologias e contextos específicos de cada área de TI.

icon 300h de duração

icon 100% EaD e síncrona (ao vivo)

icon Certificação com qualidade SENAI

  • Fundamentos de Machine Learning: Tipos de aprendizado (supervisionado, não supervisionado e reforço), ciclo de vida de projetos, ingestão de dados e boas práticas de experimentação.
  • Pré-processamento e EDA: Limpeza, padronização, normalização, codificação de variáveis, visualização, detecção de padrões e análise de anomalias.
  • Modelos Avançados de ML: Random Forest, Gradient Boosting, Support Vector Machines, ajuste de hiperparâmetros, validação cruzada e otimização de performance.
  • Visão Computacional: Python, modelagem com IA (CNNs, YOLO, detecção de objetos, filtros, ruídos e contornos), treinamento e avaliação, criação de APIs para integração de modelos e deploy de soluções em Render/HuggingFace.
Mentoria de carreira e inglês

icon 96h de duração

icon 100% EaD e síncrona (ao vivo)

Nossos especialistas guiam você na definição de metas, desenvolvimento de habilidades de entrevista e networking, além de fornecerem sessões de inglês técnico focado nas terminologias e contextos específicos de cada área de TI.

Aperfeiçoar

Cursos avançados

Objetivo:

Formações complementares com tópicos especiais alinhados à sua trilha de estudos, ampliando e fortalecendo seus conhecimentos.

Detecção de Fraudes com Inteligência Artificial Introdução ao Desenvolvimento de IA Generativa

icon 32h de duração

icon 100% EaD e síncrona (ao vivo)

icon Certificação com qualidade SENAI

  • Fundamentos de Detecção de Fraudes: Padrões, anomalias e impactos em diferentes setores.
  • Modelos de Detecção: Construção e aplicação de modelos preditivos voltados à identificação de fraudes.
  • Conceitos de Integração de IA: Introdução às técnicas e ferramentas utilizadas para integrar modelos de inteligência artificial com conjuntos de dados em tempo real.
  • Integração de IA com Dados Reais: Estratégias de ingestão e monitoramento para análise em tempo real.
  • Pipelines de Dados Estruturação de fluxos eficientes para preparação, validação e disponibilização de dados para modelos de IA.

icon 32h de duração

icon 100% EaD e síncrona (ao vivo)

icon Certificação com qualidade SENAI

  • Fundamentos de IA Generativa: Compreensão dos princípios da IA generativa, incluindo o funcionamento de modelos capazes de criar textos, imagens e outros tipos de conteúdo.
  • Modelagem e Implementação de Modelos Generativos: Introdução aos principais tipos de modelos generativos, explorando técnicas de treinamento, ajuste e validação.
  • Construção e Treinamento na Prática: Desenvolvimento de modelos simples de geração de conteúdo, incluindo preparação de datasets, definição de hiperparâmetros, avaliação de resultados e análise de qualidade do conteúdo gerado.
  • Casos Práticos e Aplicações Reais: Implementação de projetos guiados que envolvem geração de texto.

Aperfeiçoar

Cursos transversais

ChatBot Agentes de IA

icon 16h de duração

icon 100% EaD e síncrona (ao vivo)

icon Certificação com qualidade SENAI

  • Fundamentos de Chatbots: Conceitos principais, aplicações e tecnologias que sustentam sistemas conversacionais.
  • Desenvolvimento de Chatbots: Criação de fluxos inteligentes, uso de plataformas e frameworks e integração com sistemas externos.

icon 16h de duração

icon 100% EaD e síncrona (ao vivo)

icon Certificação com qualidade SENAI

  • Fundamentos e Arquitetura: O que são agentes, como funcionam ciclos de percepção, raciocínio e ação, além de uso de LLMs e engenharia de prompt.
  • Ferramentas e Aplicações: Uso de frameworks no/low-code, integração com APIs externas, boas práticas de segurança e supervisão humana.

Pronto para ingressar
na área de tecnologia?

Cronograma previsto

  • PRÉ-INSCRIÇÃO

  • A PARTIR DE 08/12/2025

    Para participar do Programa SCTEC e receber todas as informações sobre as próximas etapas, realize sua pré-inscrição a partir do dia 08/12/2025. Essa etapa garante que você será avisado sobre datas, orientações e início das matrículas.

  • Matrícula

    Para garantir o recebimento de todas as informações, não deixe de realizar a pré-inscrição. Abaixo confira detalhes de cada etapa:

  • Despertar

  • 03, 04 e 05/02/2026 - Palestras

    Palestras sobre os temas de Desenvolvimento de Software, Análise de Dados e Inteligência Artificial para que você conheça mais sobre as carreiras e possibilidades de mercado. A transmissão será via YouTube.

    Participar das palestras
  • 09/02 a 06/03/2026 - Trilhas rápidas

    Três semanas de imersões referentes às práticas de Desenvolvimento de Software, Análise de Dados e Inteligência Artificial para experimentação prática das carreiras. A transmissão será via YouTube.

  • 03/02 a 08/03/2026 - Diagnóstico de Carreira

    Hora de descobrir a área de formação que mais combina com você. Disponibilizamos um diagnóstico de carreira para você descobrir.

    Diagnóstico de Carreira
  • Primeiros Passos

  • 03/02 a 08/03/2026 – Cursos Introdutórios

    Assim que você escolher sua trilha, terá acesso a um curso introdutório, autoinstrucional, que deverá ser concluído — e no qual você precisa ser aprovado — em até 20 dias após a confirmação da sua matrícula. A aprovação nessa etapa é obrigatória para que você possa ser elegível a avançar na jornada.

  • Profissionalizar

  • 13/04 a 13/11/2026 – Cursos Principais + mentoria de carreira e inglês

    Se aprovado na etapa anterior (confira os critérios no edital), você terá acesso a uma das vagas disponíveis, em formações de 300h síncronas, além de 96h de mentoria de carreira e inglês, no decorrer da formação.

  • Aperfeiçoar

  • A partir de 30/11/2026 – Cursos avançados

    Se aprovado na etapa anterior, você será direcionado às formações avançadas.

  • A partir de 30/11/2026 – Cursos avançados

    Se aprovado na etapa anterior, você ainda poderá adquirir conhecimentos complementares em sua nova área.

SCTec

Menu

  • Sobre
  • Cronograma
  • Dúvidas

Fale conosco

Telefone:

(48) 3380 – 8300

E-mail:

sctec@scti.sc.gov.br

Links externos

  • Agência de notícias
  • Portal de Serviços
  • Diário Oficial
  • Acesso à Informação
  • Órgãos do Governo
  • Conheça SC

SCTec

Portal oficial do SCTEC do Estado de Santa Catarina

Acompanhe novidades em primeira mão

@scti.sc no Instagram

Copyright © 2026 Todos os Direitos Reservados Portal | Desenvolvedor - SCTI

Bandeira SC Selo SC

Quero fazer parte do programa!

Deixe seu contato para ser avisado em primeira mão assim que as vagas abrirem.

Pré-inscrição confirmada!

O que você vai acessar:

  • check 3 Palestras exclusivas
  • check Trilha rápida: Dev. de Software
  • check Trilha rápida: Análise de Dados
  • check Trilha rápida: Inteligência Artificial
check

Pré-inscrição confirmada!

A primeira etapa da trilha Carreira Tech vai acontecer nos dias 3, 4 e 5 de fevereiro, das 19h às 21h, por meio de palestras online e ao vivo sobre Inteligência Artificial, Análise de Dados e Desenvolvimento de Software.

Fique de olho na sua caixa de entrada: todos os detalhes e outras atualizações do programa serão enviadas para o e-mail cadastrado.

Enviamos uma cópia para o seu e-mail.

sc.gov.br

Secretaria de Estado da Ciência, Tecnologia e Inovação

Portal de Serviços
Órgãos do Governo
Diário Oficial
Conheça SC
Agência de notícias
Acesso à Informação

Copyright © 2026 Todos os Direitos Reservados Portal | Desenvolvedor - SCTI

Facebook X Youtube Instagram Flickr TikTok
Questão 1 de 10

Quando você precisa resolver um problema, o que costuma fazer primeiro?

Em um ambiente de trabalho moderno, como os polos de tecnologia de Santa Catarina, o que mais chama sua atenção?

Quando você está aprendendo algo novo, qual dessas formas mais te ajuda a entender melhor?

Se alguém te entrega várias informações bagunçadas, o que você prefere fazer?

Uma empresa em Santa Catarina quer melhorar seus resultados no dia a dia. Se você fosse ajudar, como preferiria contribuir?

O que mais te anima ao aprender algo ligado à tecnologia?

Qual dessas formas de pensar mais combina com você?

Se algo que você ajudou a criar começa a ser usado por muita gente, o que mais te empolga?

O que te dá mais orgulho em um trabalho bem feito?

Se você tivesse que escolher um papel principal em um trabalho com tecnologia, qual seria?

Ícone de Check

Diagnóstico concluído!

Já identificamos a trilha ideal para você. Preencha seus dados abaixo para receber seu resultado e os links das trilhas no seu e-mail.

Ícone de Cadeado

Seus dados estão seguros. Leia nossa Política de Privacidade e os Termos de Uso.

Seu resultado do diagnóstico

Sua jornada começa agora!

A primeira etapa acontece dias 7, 8 e 9 de abril, das 19h às 21h, com palestras online e ao vivo.

Assistir às palestras Entrar no grupo do WhatsApp
Ícone de Email Enviado Enviamos uma cópia para o seu e-mail.

Editais e resultados

Chama no Whats WhatsApp